Steuerungstechnik
Simulationen 1
Grundfunktionen

Schaltung 1Beispiel 1

Schaltung 2
Simulationen 3
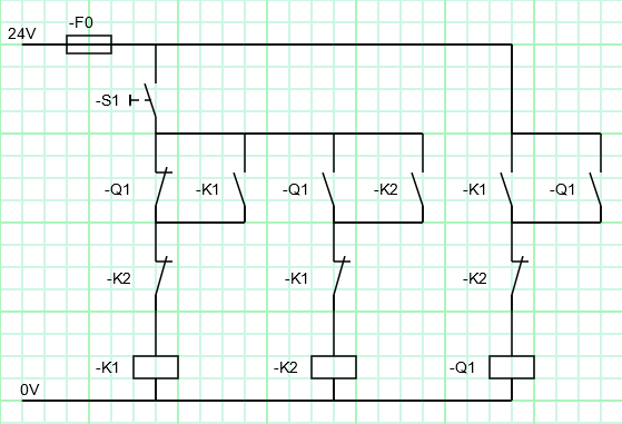
Wendeschützschaltung

Schaltung 31Wendeschützschaltung 2

Schaltung 32Schützschaltung S.21

Schaltung 33Stern-Dreieck

Schaltung 34
Grundfunktionen

Schaltung 1
Beispiel 1

Schaltung 2
Wendeschützschaltung

Schaltung 31
Wendeschützschaltung 2

Schaltung 32
Schützschaltung S.21

Schaltung 33
Stern-Dreieck

Schaltung 34